IADR Abstract Archives

Size-Shrinkable Nanoparticles for Synergistic Photodynamic Therapy Against OSCC

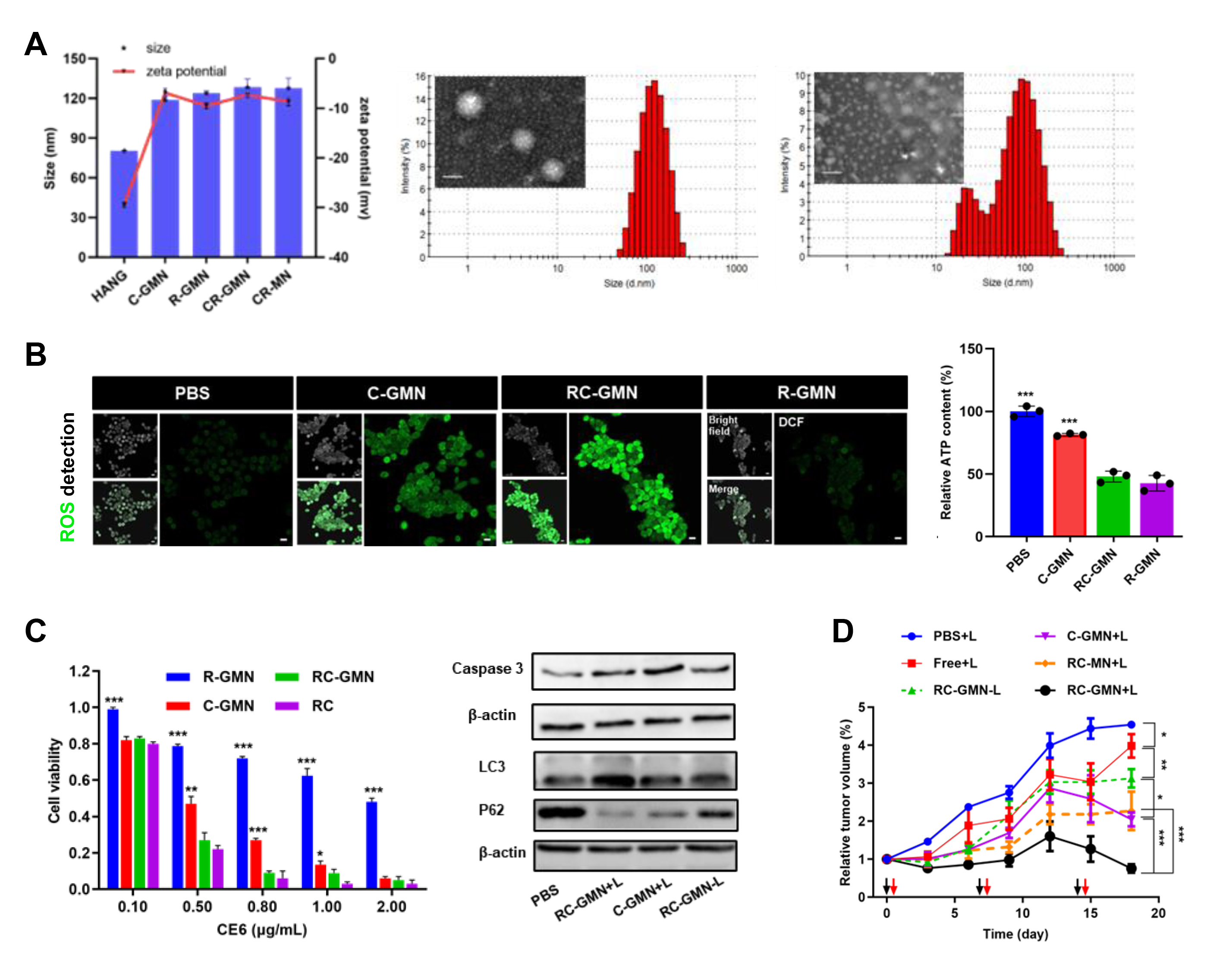
Objectives: Photodynamic therapy (PDT) is an emerging and minimally invasive treatment for oral squamous cell carcinoma (OSCC), the most prevalent form of oral cancer. However, PDT's effectiveness is hindered by tumor hypoxia, as it relies on oxygen for its action. To enhance PDT, we sought to reduce cellular oxygen consumption and ATP production.
Methods: We developed a novel drug delivery system resembling dandelion seeds (RC-GMN) to transport the photosensitizing agent chlorine e6 (CE6) and the hypoxia regulator resveratrol (RES) for OSCC treatment. This system comprised small micelles modified with the EGFR-targeting GE11 peptide (RC-GM) and a hyaluronic acid nanogel (NG) targeting the CD44 receptor. RC-GM was linked to NG through an amidation reaction. After accumulation in tumor sites through GE11-mediated targeting and enhanced penetration and retention (EPR) effects, RC-GMN would degrade, thanks to hyaluronidase (HAase) highly expressed on tumor cells, into smaller micelles. This allowed for deep penetration and cellular internalization mediated by dual receptors.
Results: Resveratrol reduced oxygen consumption in cells, making more oxygen available for PDT. This, in turn, enhanced PDT, leading to the generation of reactive oxygen species (ROS). Remarkably, we observed that PDT led to excessive autophagy, which was further augmented by resveratrol, resulting in increased autophagic cell death. The combined effects of resveratrol and CE6 amplified autophagic cell death and apoptosis during enhanced PDT, leading to more potent anti-tumor effects in OSCC.
Conclusions: Our in vitro and in vivo experiments confirmed that RC-GMN significantly improved the therapeutic efficacy of PDT for OSCC by enhancing targeted drug delivery and curbing cellular oxygen consumption, thus mitigating hypoxia and promoting autophagic cell death. Combining PDT with a hypoxia regulator led to the activation of both autophagic cell death and apoptosis, resulting in substantial OSCC growth inhibition. These findings offer a promising approach for collaborative photodynamic therapy in the treatment of OSCC.
Division:
Meeting: 2024 IADR/AADOCR/CADR General Session (New Orleans, Louisiana)
Location: New Orleans, Louisiana
Year: 2024
Final Presentation ID: 1194
Abstract Category|Abstract Category(s): Pharmacology/Therapeutics/Toxicology
Authors
  • Liu, Yingke  ( West China Hospital of Stomatology, Sichuan University , Chengdu , China )
  • Tao, Yuan  ( West China School of Pharmacy, Sichuan University , Chengdu , China )
  • Li, Man  ( West China School of Pharmacy, Sichuan University , Chengdu , China )
  • Zhao, Zhihe  ( West China Hospital of Stomatology, Sichuan University , Chengdu , China )
  • Support Funding Agency/Grant Number: National Natural Science Foundation (82173771), National Natural Science Foundation (32271416)
    Financial Interest Disclosure: NONE
    SESSION INFORMATION
    Poster Session
    Pharmacology/Therapeutics/Toxicology I
    Thursday, 03/14/2024 , 03:45PM - 05:00PM
    IMAGES