IADR Abstract Archives

Zirconium-Based Amorphous Alloys for Dental Implants: Construction and Evaluation

Objectives: Pure titanium (Ti) is a standard oral implant material, but its limited strength and mismatched elasticity may lead to failures. Zirconium-based amorphous alloys offer promise, combining strength, lower modulus, and biocompatibility. However, many contain toxic elements. This study explores a novel implant-compatible Zr-BMG alloy, comparing its physical, chemical, and biological attributes to Ti. It suggests Zr-BMG as a dental implant material with potential.
Methods: The study designed a Zr-Cu-Al-Ti-Ag composition system based on Inoue's rules for metallic glasses.Zr61Cu25Al14Ti2Ag2 (at. %) was identified for implant use, ensuring a critical size. Analysis confirmed amorphous characteristics and suitable thermal properties. Testing compared Zr-BMG to Ti in three aspects:
Mechanical Properties: It exhibited superior compressive strength, hardness, and lower elastic modulus.
Chemical Properties: Zr-BMG displayed stability and slower corrosion rates in simulated body fluid.
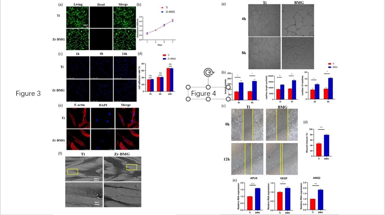
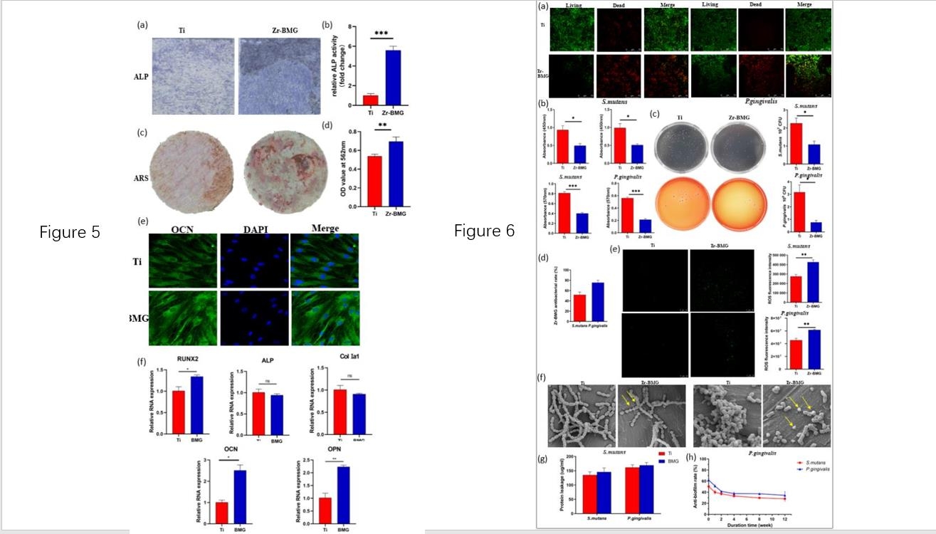
Biological Properties: Zr-BMG demonstrated excellent biocompatibility, angiogenic potential, osteogenic performance, and antibacterial properties compared to Ti. This research highlights Zr-BMG's potential as a dental implant material.
Results: Zr61Cu25Al14Ti2Ag2 (at.%) (Zr-BMG )had a compressive strength of 1490.00 ± 89.01 MPa, approximately three times that of Ti, while its elastic modulus (83.33 ± 5.13 GPa) was closer to cortical bone. Zr-BMG exhibited superior resistance to corrosion and slower corrosion rates in simulated body fluid. It released ions within two weeks, maintaining stability. Zr-BMG displayed biocompatibility with human jaw bone marrow mesenchymal stem cells (hJBMMSCs) similar to Ti. Osteogenic induction led to increased alkaline phosphatase production and mineralized nodule formation. In angiogenic assays with human umbilical vein endothelial cells (HUVECs), Zr-BMG enhanced tube formation and cell migration, promoting angiogenesis and osteogenesis gene expression. It demonstrated superior antibacterial properties, reducing bacterial activity through contact killing and oxygen radicals release.
Conclusions: Zr61Cu25Al14Ti2Ag2 (at.%) is a promising dental implant material with excellent critical size, mechanical properties, biocompatibility, angiogenic, osteogenic, and antibacterial abilities.
Division:
Meeting: 2024 IADR/AADOCR/CADR General Session (New Orleans, Louisiana)
Location: New Orleans, Louisiana
Year: 2024
Final Presentation ID: 0115
Abstract Category|Abstract Category(s): Dental Materials 3: Metal-based Materials and Other Materials
Authors
  • Wang, Feifei  ( Peking University , Beijing , China )
  • Wu, Yunshu  ( Peking University , Beijing , China )
  • Zheng, Fu  ( Peking University , Beijing , China )
  • Sun, Yuchun  ( Peking University , Beijing , China )
  • Financial Interest Disclosure: NONE
    SESSION INFORMATION
    Oral Session
    Keynote Address; Durability of Implants
    Wednesday, 03/13/2024 , 10:15AM - 11:45AM
    TABLES
    Element Atomic Radius Difference
    Atomic Radius Difference/%ZrCuAl
    ZrZr2012
    Cu-Cu12.5
    Al--Al

    Element Mixing Enthalpy
    ΔH(kJ/mol)ZrCuAlTiAg
    ZrZr-23-440-20
    Cu-Cu-1-92
    Al--Al-30-4
    Ti---Ti-2
    Ag----Ag

    Comparison of Mechanical Properties between Zr-BMG and Ti
    MaterialsCompression fracture strength(MPa)Elastic Modulus(GPa)Microhardness(GPa)Contact Angle(°)
    Zr-BMG1490.00±89.0183.33±5.136.94±0.3353.63±2.17
    Ti550.33±37.00125.33±9.614.63±0.3454.14±4.61

    IMAGES