IADR Abstract Archives

Exosomes Equipped with Immunoregulatory Cargo Inhibit Oral Degenerative Bone Disease In vivo

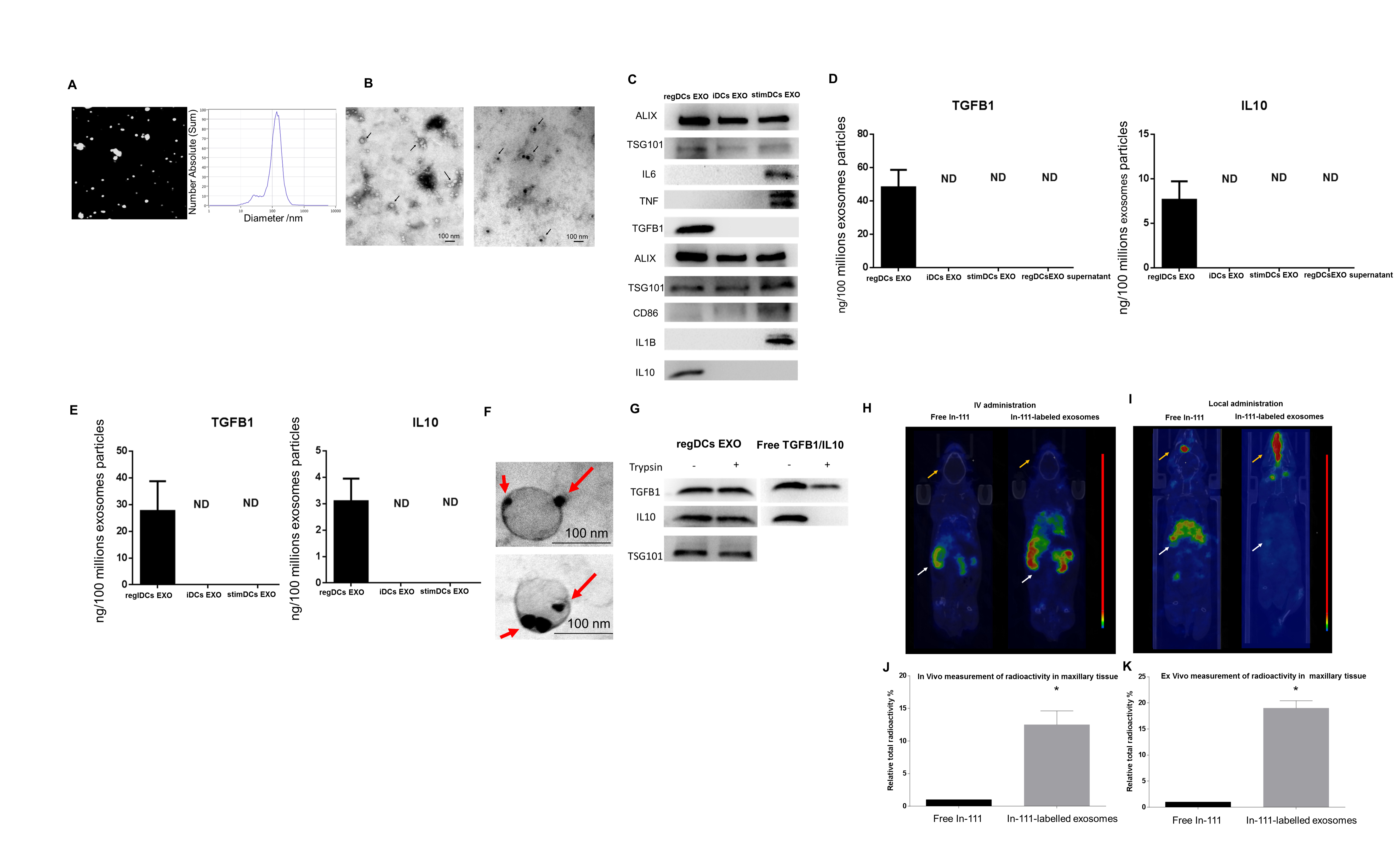
Objectives: Histopathological study of periodontitis (PD) lesions at sites of bone loss reveals infiltration with dendritic cells (DC) and CD4+ T cell clusters. DCs can direct bone protective T-regulatory cell (Tregs) responses, or bone destructive T-helper 17 (Th17). The use of exosomes (EXO), natural nano-particles released by DCs and other cells, are under intense scrutiny in clinical trials for autoimmune diseases and cancer, but no studies to date have harnessed DC-derived EXO to regulate alveolar bone loss in PD. This study aims to determine the ability of custom DC-derived EXO to regulate immune cell functions of recipient DCs and Tcells, and mitigate inflammatory bone loss in mice.
Methods: Murine DC subtypes, including immune regulatory DCs (regDC) immature DCs (iDC) and immune stimulatory (stimDC) DCs were the source of purified DC EXO. Biogenesis, molecular cargo and immune functions of EXO subtypes, as well as uptake by recipient DCs and T cells, Treg/Th17 induction and osteoclastogenesis were defined in vitro. The following DC EXO subtypes were then tested in vivo in six groups of mice, in the ligature induced PD model: Group 1 no ligature, Groups 2, 3, 4, 5 and 6, ligature plus gingival injection of, respectively, PBS, regDC EXO, iDC EXO, stimDC EXO and free TGFB1/IL10. Biodistribution and in vivo uptake of EXO was tracked. The ability of DC EXO to modulate gingival recipient DC and CD4 T cells and cytokine expression was confirmed. TRAP staining of histological sections measured osteoclast number, while bone loss volume was measured in 3-D by micro-CT.
Results: EXO showed high affinity for gingival site of inflammatory bone loss. RegDC EXO, containing TGFB/IL-10 cargo, protected cargo against proteolytic degradation and were taken up by recipient DCs and T cells in vivo, promoting Treg, inhibiting Th17 recruitment and osteoclastic bone loss. In contrast, other EXO subtypes lacking TGFB/IL-10 or free TGFB/IL-10 did not shift the Treg-Th17 balance and did not inhibit bone loss. Antibodies to TGFB/IL-10 confirmed their roles in restoring Treg-Th17 balance by regDCs EXO in vitro.
Conclusions: This is the first study to demonstrate the efficacy of DC exosomes, containing encapsulated TGFB/IL-10, for experimental PD in vivo and provides the basis for a future novel immunotherapeutic strategy for PD in humans.
Division: IADR/AADR/CADR General Session
Meeting: 2020 IADR/AADR/CADR General Session (Washington, D.C., USA)
Location: Washington, D.C., USA
Year: 2020
Final Presentation ID: 0210
Abstract Category|Abstract Category(s): Microbiology/Immunology
Authors
  • Khaled Elashiry, Mahmoud  ( Augusta university , Augusta , Georgia )
  • Elsayed, Ranya  ( Augusta university , Augusta , Georgia )
  • Arce, Roger  ( The Dental College of Georgia at Augusta University , Augusta , Georgia , United States )
  • Cutler, Christopher  ( Georgia Regents University , Augusta , Georgia , United States )
  • Support Funding Agency/Grant Number: NIH/NIDCR
    Financial Interest Disclosure: None
    SESSION INFORMATION
    Oral Session
    Periodontal Disease Pathogenesis
    IMAGES